大家好,欢迎来到《石器时代:觉醒》小课堂。今天小编就重点来说说装备精灵!装备灵其实就是装备技能。装备武魂的种类有很多种,不同的装备武魂代表着不同的技能。这些技能在实战中有着强大的效果,装备灵如何选择和使用,一起来看看吧!
装备精灵种类:
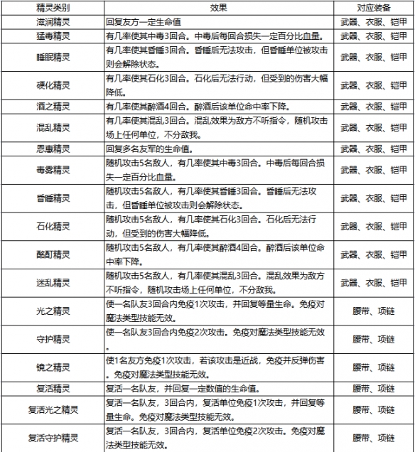
前面说了,装备灵就是装备技能,所以很容易理解。这里我们主要讲一下类型。 《石器时代:觉醒》中有31种精灵,这里为大家整理了每种精灵的效果!具体内容如下:
装备精灵的选择:
装备灵的选择主要是根据技能的效果来选择。首先必须确认一点,单个角色的装备精神尽量不要重复。例如,如果武器和衣服的装备精灵相同,则只有一个装备精灵生效。所以不要重复装备精灵,在战斗中可以使用更多的技能。
二是装备灵的搭配策略。搭配方面,可以带一个元素灵,主要是提升自身的元素克制效果。二是根据角色定位来选择。如果角色定位是辅助控制的话,最好搭配控制型的精灵,比如石化、睡眠、醉酒等,石化效果更好,虽然有减伤但是控制效果更强。
如果是辅助治疗的方向,可以按照恩典+滋养+复活+净化的组合,为群体选择恩典,为个体选择滋养。如果队友被指责或者战败,他也有能力复活队友!很多人会把恢复和控制集中在一起,这在单人战斗中还可以。如果是中后期团队PVP,将控制和恢复分开可以更有效地提高团队的续航能力。
如果角色以输出定位为主的话,精灵的搭配则以输出为主,防御和治疗为辅。毒+石化+毒雾是不错的选择。有些玩家喜欢玩睡觉。如果睡眠的话,记得释放后不要使用群攻,否则对方的睡眠状态会被清除。因为玩家最多可以搭配7个装备灵,所以输出定位还可以带来一些辅助灵,比如复活、守护等。固定暴力输出队伍的精灵搭配也可以从这方面入手。大家都是以输出精灵为主,每个人剩余的装备槽都配备了不同的辅助精灵,互相配合战斗。但这种策略,大多数情况下,实力都不够,所以需要速战速决。
总结:装备精灵的效果非常明显,也非常重要。在匹配玩家时,需要根据战局、队伍情况、自身定位谨慎选择。你还可以准备更多的装备来应对不同的战斗情况。
