守护球:任意强属性、攻击速度、移动速度、暴击/所有强属性+7。守门人使用7强属性*4
技能介绍与展示
195级被动
1、技能学习条件
- 95级即可学习
- 每级消耗60点SP
- 每升3级,角色技能等级可提升1级。
- 100级角色无需契约即可学习最多2级。
- 拥有契约的100级角色最多可以学习4级
2、技能演示
- 增加龙骑士基础技能和变身技能的攻击力,并为部分技能添加附加效果。
- 龙翼
被击倒或空中攻击时也可以使用该技能,冷却时间为9秒。
- 龙拳
增加地面使用时的Y轴攻击范围,龙拳击中的敌人会移动到路径Y轴中心。
在空中使用时,龙拳不会直接对敌人造成伤害,而是在击中地面后会对敌人造成冲击波伤害,并且拳击的攻击力会合并到冲击波攻击力中。
295级主动
- 95级即可学习
- 每级消耗60点SP
- 角色技能等级每升2级可提升1级。
- 100级角色无需契约即可学习最多3级。
- 拥有契约的100级角色最多可以学习6级
3100级主动
1、技能学习条件
- 可以在100级学习
- 学习1级时消耗200点SP
- 学习2级后,每级消耗100点SP
- 每升5级,角色技能等级可提升1级。
- 100级角色无需契约即可学习最多1级。
- 拥有契约的100级角色最多可以学习2级
2、技能演示
- 龙骑士和阿斯特拉吸收异次元力量后解放真身,利用超高温龙息形成连击消灭眼前的敌人。
4其他技能改动
*龙剑术
- 攻击力增加5%
*火焰呼吸
- 攻击力增加11.6%
*龙召唤:阿斯特拉
- 攻击力增加10.1%
*爆炸龙角
- 攻击力增加12%
*龙拳
- 攻击力增加10.5%
*龙之噬
- 攻击力增加10.1%
*龙斩
- 攻击力增加12%
*龙翼穿甲
- 攻击力增加12%
*龙刃战士
- 攻击力增加5%
- 冷却时间从25 秒更改为20 秒
*龙之呼吸
- 攻击力增加11.3%
*闪电咆哮
- 攻击力增加12.2%
*龙皇制裁
- 攻击力增加12%
*魔龙天翔
- 攻击力增加11.3%
*魔龙星陨
- 攻击力增加12%
*郑无双
- 攻击力增加11.4%
*末日之光
- 攻击力增加16.1%
外观画廊
添加一些建议
加点分析龙神玩法。虽然操作很丰富,但是技能选择却比较简单。第一次觉醒,BUFF和被动,(召唤龙:阿斯特拉也算被动)都满了。其次,40级以上的高伤害高等级技能全部满,除了60级的龙皇制裁不点或者点1(伤害,形态差)。然后选择4个低级的续航小技能。考虑到技能CD、形态和伤害,龙人剑术、龙翼刺、飞龙斩3个技能一定要满,龙拳、龙咬选其一。总栏的技能蹲点上,按需分配物理暴击。 TP方面,我们综合考虑魔龙天翔、魔龙之息、龙刃无双、飞龙斩、龙翼穿刺、基础熟练度TP的爆发和耐力点满。
石卫选择
龙神CP的整体提升中规中矩,某个技能没有特别明显的优化。所以除了龙刃无双几乎适用于任何情况之外,其余的防护石都可以根据情况来选择。以下石头守卫的推荐顺序是考虑十字路口鞋后的组装顺序。
传统的
防护石:龙刃战士、龙星坠落、龙息
符文:紫蓝红龙刃
特点:适应任何输出环境,手感大幅提升
爆发
防护石:魔龙星陨、魔龙天翔、斗士
符文:紫蓝红星坠
特点:释放所有技能一次,获得最高伤害组合
续航/战斗
护石:魔龙之息、龙刃战士、飞龙斩/征服战士
符文:青龙之息、紫龙之息或龙刃
特点:龙息CP结合蓝绿色符文和十字路鞋(和精神刺激药剂)可以飞行比行走更久。在面对困难的怪物时可以极大的保障自己的生存,而且龙神本身的所有技能CD都比较高。龙,骑龙在救命的同时还可以在窗口期提供一些输出;龙刃的输出环境好,可以远距离输出,技能很难闲置;最后一个位置取决于怪物的战斗力和伤害强度。你可以选择输出导向的飞龙斩和生存导向的战斗。
设备推荐
[1] 转场设备
[2]100级装备回顾【武器】
【推荐搭配】100版本装备很多。不同类型的防具、首饰、特殊装备有3套、4套、4套。另外还有12套由防具、饰品、特殊零件组合而成的三件套(称为宽松套装),装备有2件套、3件套、5件套的效果设置,并且匹配的类型有很多种。神话装备的存在,使得装备的搭配都围绕着神话展开。先穿上神话套装,然后根据套装的主属性加成和部位来选择和搭配其他装备。我只是介绍几套设备作为一种追求。 100级装备间创建传承成本较低,非目标套装可优先使用。 1.533搭配推荐【方案一】自然之息+灵使之力+能量主宰描述:工作服,超世界纯装备或百级传奇装备杜洛西升级获得。除了饰品套装伤害较低之外,防具和特殊装备的伤害提升也相当不错。比最坏的更好,是佛系玩家的选择。不追求极限伤害,体验游戏内容就足够了。你可以先升级一下。如果有其他装备,优先更换饰品。 【提案2】命运岔路+黎明之光+军神隐秘遗产说明:史诗改版后,岔路套装伤害大幅提升,加成更加全面。是一个与533精灵职业相匹配的装备组合,在这个组合中,无论是流浪之路、大恍惚神话,还是强大的军神神话,都可以作为最终的毕业套装选择。 【方案3】噩梦:地狱之路+幸运三角+军神隐秘遗产说明:噩梦:地狱之路,老533的搭配对象,其高伤害加成和一半以下生命值的速度提升让这件装备拥有了成为大家追求的目标,但在史诗神话的改版中,梦魇套装依然原地踏步,但力量依然可以用于战斗,速度提升到半血以下,适合军人神套装。 【提案4】荒漠遗产+幸运三角+战神秘密遗产。荒漠遗产:史诗改版中的搓手手套并没有改善搓手和被击中伤害减免的问题,但伤害有所增加。虽然理论强度还可以,但实际操作起来还是大打折扣,所以不强烈推荐搓手技巧。而且,在怪物面前战斗,受到伤害是不可避免的。就算力量足够,想要发挥出全部力量,也会更加费劲。 【方案五】死亡之影+幸运三角+战神秘密遗产死亡之影:改版后,状态突飞猛进,但一定要注意阴影区域。必须在暗影buff持续时间内再次触发暗影才能全程享受暗影加成。如果有死亡之影神话上衣可以更好的增加触发概率,并且范围外的持续时间增加6秒,更容易在整个过程中发挥暗影加成。 2.非533休闲搭配深渊窥视者+黑魔探索者+地狱探索者+龙血黑黄肩腰,俗称大鬼,需要叠加到81暗抗,没有特殊职业,叠加暗抗就是有些困难,你必须牺牲时尚腰带的力量加成,增加黑暗抗性,并且在构建中伤害相对较高。腰带和垫肩的位置,除了龙血黑、黄之外,还可以散布工服(肩腰)、命运叉(腰肩鞋)、水果(肩腰)等装备。此外,粗糙的命运、次元旅者和吞噬之怒也可以作为分散的护甲选项。另外,由于狂热追随者和不稳定命运的晋升不稳定,不推荐其他选择。 【希罗克装备选择】通过夏洛克突袭书可以获得隐形、无欲、幻影装备,共分为五套:奈克斯、洛多斯、豪华、守门人和刺客。每套属性1都是一样的,区别在于属性2是共振触发的。
其他升级(装扮、附魔、时装、徽章等)
[1]BUFF变化的核心BUFF是【肉欲】。 BUFF装扮可以通过【代号希望】获得。需要使用宠物、光环、技能球、时装上衣、白金徽章等可以提供【额外等级】的道具才能达到20级。
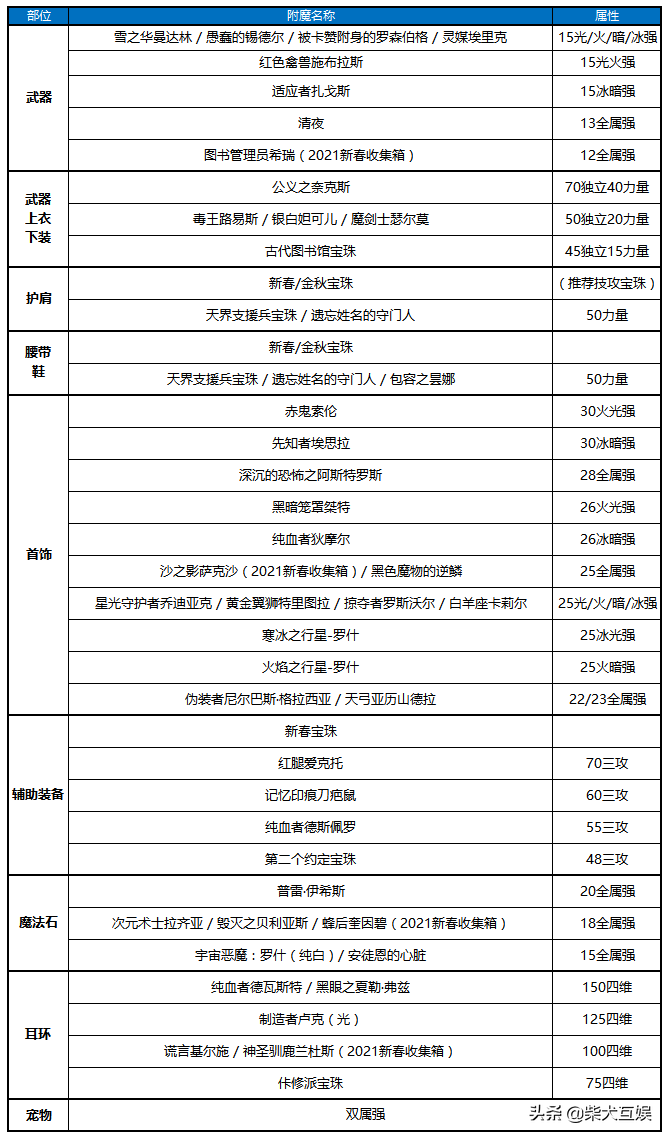
[2] 附魔只是出于能够参加团队副本的考虑而组织的。如需查询其他转职卡牌,请善用游戏中的【卡牌词典】功能。注:2021新年礼包宝珠建议选择技能攻击力类型。
[3]时装金秋时装上层有6个属性,下层有20个力量。建议普通玩家使用金秋时装。有财力的玩家可以选择稀有服饰或者神器服饰
【4】徽章
【5】勋章勋章:完美惩罚图腾勋章,30颗独立48力量守护珠:+7任意属性强度、攻击速度、移动速度、暴击/所有强属性。守门人使用7属性强度*4
[6] 光环、宠物、头衔光环:2020 金秋礼包光环2021 新年礼包光环2019 金秋礼包光环2018 金秋礼包光环其他1-30 级光环宠物: 2021 年至尊宠物2020 至尊宠物2021新年礼包宠物2019至尊宠物升级2020新年礼包宠物2019新年礼包宠物其他新年宠物2019金秋称号:其他称号附魔,建议使用技能和攻击。
